SBC powered drones for aerial inspection

Single-board computer (SBC) technology plays a vital role in powering inspection drones used for aerial surveys. These unmanned aerial systems (UAS) have revolutionized data collection for land surveying by using sensors that capture high-resolution images and light detection and ranging (LiDAR).

Types of drones

Introduction

Processing time and bandwidth are reduced significantly as the onboard SBC efficiently processes the collected data points and eliminates the need for transmitting them to a ground station. The drones can quickly collect dense sets of data by using photogrammetric and LiDAR sensors. Such enhanced data collection increases productivity by providing accurate data without the need for return visits to sites and saves costs. SBC-based flight controllers facilitate seamless integration of remote-control inputs, telemetry data transmission, and data logging. These advanced controllers support features like geofencing for setting restricted areas for drone operations to enhance safety precautions. They also enable return-to-home functions in case of a lost connection or low battery levels while incorporating obstacle avoidance mechanisms to ensure safe flights.

Drones and its different types

Drones come in various types, each utilizing different flight controllers. Single Board Computers (SBCs) play a pivotal role in complex computations and are crucial components in Complex drones. As show in the figure 1, there are three types of drones.

NVIDIA Jetson AGX Xavier

Figure 1: Types of drones

  1. Fixed-wing drones: Resembling airplanes, these drones have fixed wings and are efficient for covering large distances due to their aerodynamic design. They are commonly used for surveying, mapping, and agricultural purposes. The Raspberry Pi 4 can be used as CPU for this type which handles tasks such as data logging, navigation, and control algorithms for fixed-wing drones. It manages GPS data, handles waypoint navigation, and assists in autopilot functions.
  2. Rotorcraft drones:These include quadcopters, hexacopters, and octocopters. They use multiple rotors to achieve lift and maneuverability. Rotorcraft drones are highly maneuverable and capable of hovering, making them suitable for photography, videography, and various commercial applications. For these type a advanced SBC like the Jetson TX2 is required ,it performs complex computations for image processing, object detection, and simultaneous localization and mapping (SLAM). It manages real-time data from various sensors and cameras to enable autonomous flight and advanced applications like AI-based navigation.
  3. Hybrid Drone (VTOL capable):These combine features of both fixed-wing and rotorcraft drones, providing versatility in both vertical takeoff and landing (VTOL) and long-endurance flights. The Odroid XU4 are the suitable one for this kind of drones, The SBC manages hybrid drone operations, incorporating both fixed-wing and roto functionalities. It's responsible for advanced flight control algorithms, real-time processing of sensor data, and payload management.

Role of SBCs in complex computation for drones

  1. Navigation and control algorithms: SBCs handle complex algorithms for flight control, integrating data from sensors like GPS, accelerometers, and gyroscopes. These computations determine flight paths, maintain stability, and manage real-time adjustments during flight.
  2. Data processing: SBCs process vast amounts of data gathered by onboard sensors and cameras. This includes image recognition, terrain mapping, and object detection using algorithms executed on the SBC.
  3. Communication management: SBCs manage communication between the drone and ground control stations. They handle data transmission, reception of commands, and live video feeds, ensuring seamless and reliable interaction.
  4. Payload integration and management: SBCs facilitate the integration of additional hardware or specialized payloads. They control and coordinate these additional components, enabling drones to perform diverse tasks beyond basic flight.
  5. Efficiency and optimisation: SBCs are optimised for size, weight, and power efficiency. They're designed to handle sophisticated computations while consuming minimal energy, crucial for drone operations where resource constraints are significant.

Choosing SBC for aerial surveillance drone

Choosing a single board computer (SBC) as a flight controller for aerial surveillance drones requires considering various features and technologies to ensure it meets the technical requirements of such applications. Considering one of the powerful SBC, The NVIDIA Jetson AGX Xavier suitable for this purpose due to its advanced features and high-performance hardware tailored for AI-driven tasks, including aerial surveillance. Following Features and Technologies of NVIDIA Jetson AGX Xavier makes it as best suits.

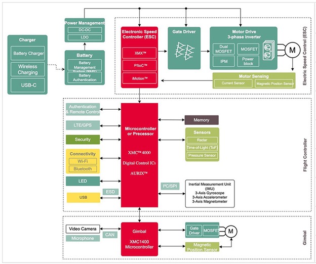
Block diagram of a typical drone, showing processing units, electronic speed control, integrated sensors and gimbal with dedicated controller and power/battery management

Figure 2: NVIDIA Jetson AGX Xavier

  1. Real-time AI-powered Surveillance: The exceptional AI performance (32 TOPS) enables drones to process incoming data in real-time. This capability is crucial for immediate analysis of aerial footage, facilitating swift decision-making in surveillance scenarios like identifying threats, tracking objects, or analysing changing situations.
  2. Enhanced Vision Processing: The GPU architecture with 512 CUDA cores empowers drones to perform high-speed parallel processing, enabling complex vision-based computations. This capability aids in tasks such as object detection, classification, and scene understanding, enhancing the drone's ability to interpret and respond to the environment effectively.
  3. Advanced Deep Learning Algorithms: Supporting frameworks like TensorFlow, PyTorch, and CUDA allows developers to implement sophisticated AI algorithms on the Xavier platform. This facilitates the creation of advanced models for object detection, recognition, and predictive analysis, improving the drone's ability to understand and react to diverse scenarios.
  4. High-Quality Imaging: The multiple high-resolution camera inputs enable drones to capture detailed and diverse visual data from various angles. This capability is pivotal in aerial reconnaissance, providing clear and comprehensive imagery for surveillance purposes, aiding in identifying and tracking objects or subjects of interest.
  5. Efficient Data Handling and Connectivity: The SBC's processing power and connectivity options (PCIe, USB, Gigabit Ethernet) facilitate seamless data transfer and integration with other hardware components on the drone. This capability ensures efficient communication between sensors, cameras, and control systems, enabling a coordinated and responsive surveillance system.
  6. Compact Integration: Despite its powerful performance, the compact form factor of the AGX Xavier allows for seamless integration into drone systems. This integration doesn't compromise the processing power, enabling drones to maintain agility and maneuverability while performing surveillance tasks effectively.

Construction of SBC based drone

Drones consist of various components, each serving a specific function. Here are the main parts of a drone along with their technical functions and commonly followed specifications:

Motor controller design for drone solution

Figure 3: Block diagram of a typical drone, showing processing units, electronic speed control, integrated sensors and gimbal with dedicated controller and power/battery management

  1. Motors controllers: The drone's motor controller circuit is designed to efficiently manage the propulsion system, focusing on speed control. Consider the below given motor controller design by avnet. This design focuses on speed control for a drone. The power supply is a 14S Li-ion battery with a half bridge driver for synchronous buck implementation. An MCU used in the below design runs a FOC algorithm and output modulated PWM to drive MOSFETs for speed control. The NXP MK20DX128VFM5 and S9S12XS256J0VAL microcontrollers execute control algorithms and interconnect with sensors for navigation and stabilization. The STP24N60DM2, STF25N60M2-EP, and FDBL0150N80 MOSFETs, along with the PM8834 gate driver from STMicroelectronics, control high-current demands and regulate motor speed and direction. The STMicroelectronics TSV631AILT amplifier is likely used for signal conditioning or amplification. These components work together using PWM signals to modulate motor power, ensuring precise control and stability in the drone's flight dynami

Beagle bone blue

Figure 4: Motor controller design for drone solution

2. Flight controller: The BeagleBone Blue is a crucial component for autonomous quadcopter flight control in aerial surveillance drones. It features a 1GHz ARM Cortex-A8 processor, integrated IMU, barometer, and motor control circuitry. The ARM processor powers real-time data processing and control algorithms, while onboard sensors like the IMU and barometer accurately determine the drone's orientation, altitude, and position. The motor control circuitry allows for precise manipulation of the quadcopter's motors, ensuring smooth and autonomous operation for aerial surveillance drones.

Architecture of Gateworks Ventana GW5530 SBC

Figure 5: Beagle bone blue

3. Single board computers as CPU: The Gateworks Ventana GW5530 SBC excels in critical computational tasks essential for aerial surveillance applications. Consider the below design, Its NXP i.MX6 Quad-Core ARM Cortex-A9 processor enables robust capabilities for real-time image processing, facilitating immediate analysis of captured visuals. The SBC manages complex data analysis, leveraging up to 4GB DDR3 RAM and versatile storage options to store high-resolution images, videos, and sensor data vital for surveillance missions. Its comprehensive connectivity suite, comprising Gigabit Ethernet, USB ports, Mini-PCIe sockets, and optional wireless modules (Wi-Fi, Bluetooth), ensures efficient data transfer, seamless communication, and remote-control functions. Additionally, the integrated Vivante GC2000 GPU accelerates graphical tasks, enhancing image processing and boosting video analytics efficiency, specifically aiding object detection in aerial surveillance scenarios. With crucial I/O interfaces like GPIO, serial ports, SPI, and I2C, the SBC seamlessly integrates with various sensors, cameras, GPS modules, and peripherals essential for drone operation and comprehensive data collection across diverse applications such as environmental monitoring, security, and agriculture.

Dubilier lithium-polymer battery - 3.7V/3000mAh

Figure 6: Architecture of Gateworks Ventana GW5530 SBC

4. Batteries: LiPo batteries are widely used in aerial surveillance drones due to their high energy density, lightweight construction, and high current discharge capability. These batteries, composed of multiple cells connected in series, provide voltages from 7.4V to 22.2V or higher, with capacities ranging from a few hundred to several thousand mAh. Higher C-ratings indicate increased power output capability. The YOBLP4549652P3M – 2P-454965 – 3.7V/3000mAh battery, for example, has a 3000mAh capacity and is suitable for smaller to medium-sized drones. However, proper charging, storage, and handling are crucial for drone longevity and safety. Regular checks for wear, damage, or degradation are recommended.

The TDNext 1.26Mpixel Pmod Camera KitSource

Figure 7: Dubilier lithium-polymer battery - 3.7V/3000mAh

5. Vision systems: Cameras in Aerial surveillance drones perform various functions such as image capture, surveillance and monitoring, analysis and mapping, security and law enforcement, search and rescue operations, and environmental monitoring. Consider the below given camera module , The TDNext 1.26Mpixel Pmod Camera Kit, a popular aerial surveillance module, uses ON Semiconductor's MT9M114 CMOS sensor with a 1.26-megapixel active-pixel array.

The TDNext 1.26mpixel pmod camera kit block diagram

Figure 8: The TDNext 1.26Mpixel Pmod Camera KitSource

It offers advanced features like auto exposure control, auto white balance, black level control, flicker avoidance, and defect correction for optimal image quality under varying lighting conditions. Designed for low-light performance, it facilitates tasks like detailed monitoring, analysis, mapping, security, and search-and-rescue operations, making it an essential tool for drone-based surveillance on Avnet's Pmod-enabled Xilinx development kits.

GPS module - AT6558R, BDS / GNSS, sensing - navigation, position

Figure 9: The TDNext 1.26mpixel pmod camera kit block diagram

6. Sensors and navigation systems: Aids in navigation, altitude control, and obstacle avoidance, with GPS for accurate location tracking, altitude sensors measuring barometers or ultrasonics, and obstacle avoidance using infrared or ultrasonic sensors. A commonly used GPS module in drones is The GP-01-Kit which is a System on Chip (SOC) development board with a GNSS receiver, specifically the AT6558R satellite positioning chip. It supports multiple satellite navigation systems, improving positioning accuracy and reliability. The GNSS receiver allows the drone to accurately determine its position, ensuring stable flight. It follows the NMEA protocol for GPS/GNSS data exchange, making it easy to integrate into the drone's system.

Radio transmitter

Figure 10: GPS module - AT6558R, BDS / GNSS, sensing - navigation, position

7. Radio transmitter: A drone radio transmitter is a device that connects a pilot to a drone, transmitting commands via specific frequencies to a radio receiver. These commands translate pilot inputs into precise movements for the multirotor. Common frequencies include 27MHz, 72MHz, 433MHz, 900MHz, 1.3GHz, and 2.4GHz. OpenTX, an open-source firmware, is compatible with various radio models and offers customization options. The integration of Wi-Fi and Bluetooth technology has enabled drone manufacturers to develop advanced control systems compatible with smartphones or tablets, enhancing user experience and accessibility for aerial surveillance drones. This technology has made drones more accessible and reliable, making them a valuable tool for pilots.

Radio receiver

Figure 11: Radio transmitter

8. Radio receiver: The radio receiver in an aerial drone serves as the intermediary between the pilot's commands transmitted from the radio transmitter and the drone's flight controller. Its primary function involves capturing and interpreting these commands, which are then translated by the flight controller into specific actions to control the aircraft's movements. The technical specifications of the receiver include compatibility requirements with the radio transmitter; typically, receivers and transmitters from the same brand need to be purchased to establish communication. Additionally, both the receiver and transmitter must operate on the same frequency, ensuring compatibility—such as a 2.4GHz transmitter needing a 2.4GHz radio receiver—to enable seamless and effective communication between the pilot and the drone.

STMicroelectronics ESC module -STEVAL-ESC001V1

Figure 12: Radio receiver

9. ESC – electronic speed controller: The electronic speed controller is a crucial component in drone control, managing speed, flight direction, and converting DC battery power to AC for motor operation. NXP Semiconductors' i.MXRT1052 processor, which drives four brushless motors using a non-inductive field-oriented control algorithm, reduces manufacturing costs and system size, offering potential for drone advancement. It can accommodate peripheral interfaces like LCD, Camera, USB, UART, CAN, Ethernet, and PWM, facilitating seamless processing of sensor signals like video data, accelerometer, gyroscope, magnetic compass, and barometric sensor feedback. The processor also integrates an onboard DC-DC converter and UART interface for precise control over position, speed, and armature current of AC motors. STMicroelectronics' STM32G4 drone solution includes three hardware accelerators: adaptive real-time (ART) accelerator, CCM-SRAM, and mathematical accelerators for trigonometric functions and digital filters, ensuring swift sensor data retrieval.

Drone frame

Figure 13: : STMicroelectronics ESC module -STEVAL-ESC001V1

10. Power distribution board (PDB): The power distribution board (PDB) in drones is a crucial component that distributes electrical power from the battery to various onboard systems. Infineon's OptiMOS™ TolX MOSFET is a specific type of MOSFET used in power distribution boards or motor control circuits. MOSFETs are known for their efficiency, low on-resistance, and high switching speed, making them suitable for power electronics applications. They are often used in PDBs to manage current flow, controlling power supply to different components and protecting sensitive electronics from voltage spikes or overloads. The OptiMOS™ TolX MOSFET has features such as low on-state resistance, high current-carrying capability, high switching frequency support, and low gate charge, which are essential for drone applications where weight, power consumption, and responsiveness are critical factors. MOSFETs play a significant role in the overall performance and reliability of a drone's electrical system, ensuring optimal and reliable power distribution to various components.

11. Frame: The frame of an aerial drone is the structural backbone, made from lightweight materials like carbon fiber, aluminum, or composite. It varies in size and design, ranging from small quadcopter-style drones (250mm to 500mm diagonally) to larger fixed-wing drones (1 to 3 meters or more). These frames accommodate various payload capacities, including cameras, sensors, batteries, and communication modules.

Different sizes of drone propellers

Figure 14: Drone frame

12. Propellers: Aerial surveillance drone performance relies on propeller technical specifications, including size, balancing efficiency, and material selection. Larger propeller diameters provide stability and lift, while pitch affects propulsion and speed. Three or four-bladed propellers reduce noise for stealthy operations. Composite materials like carbon fiber or reinforced plastics enhance durability and reduce weight, allowing longer flight times and more ground coverage. Proper balancing and rotation direction are crucial for stable flight and high-quality imagery or video footage capture. Proper balancing and rotation direction ensure efficient flight and effective surveillance.

Different applications of drones

Figure 15: Different sizes of drone propellers

Drone segments by application

Drone applications can be classified into four broad categories: surveillance, mapping, inspection and delivery

MAUI163 team is working on CW-25 before the flight

Figure 16: Different applications of drones

  1. Surveillance: Drones equipped with advanced analytics capabilities such as target detection, target tracking, and moving target indicator provide high-performance aerial vision, providing a real-time video feed in the daytime and at night.
  2. Mapping: Drone technology with different types of sensors can provide accurate mapping information. It greatly cuts the cost and work hours of data capture. Drones can survey otherwise unreachable areas and deliver high-resolution aerial maps that would be impossible to produce safely or cost-effectively.
  3. Inspection: Inspection drones allow their human operator inspectors to collect inspection data rapidly while eliminating risky, labor-intensive stages.
  4. Delivery: Drone delivery services can distribute prescription drugs, packages, groceries, food, and other home healthcare supplies.

Real time use cases of aerial surveillance drones

  1. MAUI63 drone - AI-powered drones to protect Māui and Hector’s dolphins from extinction

    MAUI63 employs AI-powered drones equipped with specialized hardware such as high-resolution cameras, advanced sensors, and onboard computing systems to safeguard the endangered Māui and Hector’s dolphins. The drones likely feature cutting-edge AI algorithms enabling real-time data analysis for dolphin identification, behavior tracking, and threat detection. High-resolution cameras and possibly additional sensors, like LiDAR or thermal imaging, provide detailed insights into the dolphins' habitats and behaviors. These drones possess onboard computing systems with powerful processing capabilities, enabling immediate analysis and decision-making during surveillance flights. Such technology aids conservation efforts by detecting potential threats, aiding in habitat monitoring, and facilitating data-driven strategies crucial for protecting these endangered dolphin species.

ATLAN space drone for detecting illegal fishing Conclusion

Figure 17: MAUI163 team is working on CW-25 before the flight

2. Smart drones to stop illicit fishing in Africa

ATLAN Space has developed a drone technology that uses artificial intelligence to monitor large marine areas without human intervention. The drones are programmed to distinguish between different contexts, such as protected marine areas, illegal fishing hotspots, and weather. If a fishing boat is detected, the drone will analyze its behavior based on its location, activities, and fleet. The technology increases the drones' operational range, allowing them to cover 10,000 square kilometers without human intervention. The drones fly at over 300 meters, making them unreachable by non-military means. If the drone is 95% certain that the behavior is illegal, it sends relevant local authorities’ information, including the time, GPS coordinates, and location, to decide on the course of action. The novelty of this technology lies in its ability to bypass human intervention over long distances, allowing the drones to cover large areas and make autonomous decisions.

Figure 18: ATLAN space drone for detecting illegal fishing

Conclusion

The future of SBC-powered inspection drones for aerial surveying looks promising, with advancements in SBC technology leading to increased processing power, AI capabilities, energy efficiency, and sensor integration. These advancements may pave the way for a wide range of applications in infrastructure inspection, environmental monitoring, precision agriculture, urban planning, disaster response, scientific research, and resource management. As SBCs continue to evolve, they will likely play a pivotal role in shaping the capabilities and efficiency of inspection drones for various industries.